您目前的位置: 首页 » 学科建设 » 学术成果 » 正文

材冶学院在钠离子电池正极材料研究上取得重要进展

近日,云鼎手机平台材料与冶金学院包硕副教授联合广州航海学院(广州交通大学筹)路金林教授,以云鼎手机平台为第一署名单位,在国际知名期刊《Chemical Engineering Journal(中科院1top期刊,2025年影响因子13.2发表高水平研究论文《Dopant alliance: K/Cu cooperative bonds lock structural stability in P2-type sodium cathodeshttps://doi.org/10.1016/j.cej.2025.166745第一作者为云鼎手机平台2023级硕士研究生段玉

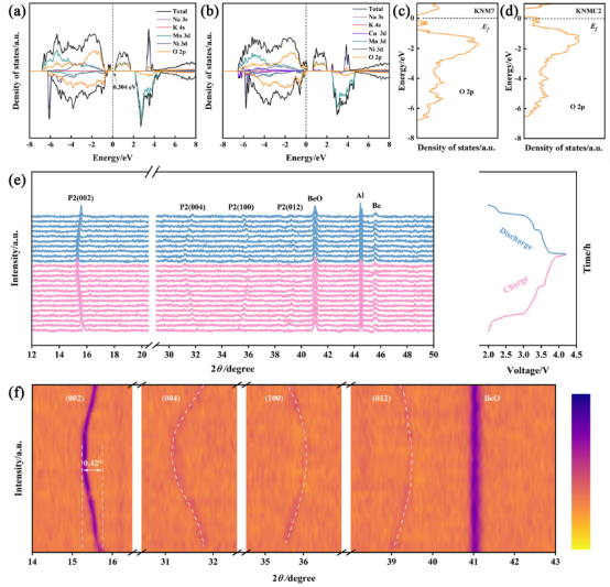
钠离子电池P2型层状氧化物压下易发生P2-O2相变等问题导致材料结构失稳、离子传输缓慢。本研究通过K/Cu协同调控钠离子电池层状氧化物正极材料,基于层间钉扎(K+)与电子结构调控(Cu2+“碱金属/过渡金属协同-结构动态稳定的新策略,扩大层间距的同时降低Jahn-Teller活性离子Mn3+的比例,抑制充放电过程中不可逆P2-O2相变,(002)衍射峰偏移仅0.42°。所制备的正极材料200 mAg-1 高倍率下循环200次后容量保持率可达96.80%,显著优于单一K掺杂样品89.83%)。钠离子扩散系数(DNa+)提升至1.06×10−10 cm2s-1K/Cu协同调控后正极材料因自旋极化呈半金属特性,费米能级附近电子态密度增加,提升了电子/离子传输效率。该研究开发低成本、长寿命储能体系具有重要参考价值。

该研究由云鼎手机平台材料与冶金学院科研团队联合广州航海学院(广州交通大学筹)海洋严酷环境使役材料与运维装备重点实验室共同完成,获国家自然科学基金等多项基金资助,具有较强的创新性和重要的参考意义。